中经数据全面采集包括国家统计局国家数据库在内的各主管部门、行业机构、地方政府公开发布的经济统计数据,以及主要国际组织许可分发的世界经济数据,数据来源涵盖统计年鉴、统计公报、统计月报、政府工作报告及新闻等类别,构建了覆盖国内外数万个源头的数据采集体系,并以此建立起一个数据全面的宏观经济统计数据一站式查询平台,可以极大地节约用户查找数据的时间,提升数据获取效率。

中经数据全面采集包括国家统计局国家数据库在内的各主管部门、行业机构、地方政府公开发布的经济统计数据,以及主要国际组织许可分发的世界经济数据,数据来源涵盖统计年鉴、统计公报、统计月报、政府工作报告及新闻等类别,构建了覆盖国内外数万个源头的数据采集体系,并以此建立起一个数据全面的宏观经济统计数据一站式查询平台,可以极大地节约用户查找数据的时间,提升数据获取效率。

您可通过以下任一方式注册中经数据账号,中经数据官网:https://ceidata.cei.cn
(1)PC端注册:
使用PC端浏览器访问中经数据官网,点击首页右上角【注册】按钮进入注册页面,按提示填写相关信息即可完成注册。

(2)移动端注册:
使用手机浏览器访问中经数据官网,点击页面中的【立即注册】按钮进入注册页面,按提示填写相关信息即可完成注册。

(3)微信小程序注册:
关注“中经数据”公众号,点击底部菜单栏中的【我的数据-会员中心】,按照页面提示输入手机号和验证码即可完成注册。

登录中经数据,前往【会员中心 - 我的CEIdata - 账号信息】,您可以:
修改用户名、登录密码、绑定的手机号。
查看第三方账号关联情况。第三方关联是指您将微信、CARSI或百度账号与中经数据账号(手机号)的关联关系。关联规则为:一个中经数据账号可绑定多个第三方账号,但一个第三方账号仅能绑定一个中经数据账号,且此关系一经建立不可解除。

集团认证是个人会员获取集团权益的验证方式。若您所在的机构已开通中经数据,您可通过集团认证将个人账号集团绑定(成为集团会员),从而享有机构订购的相关权益。
中经数据面向集团用户设有教育版、集团版等多个集团权益版本(所有版本均包含中经数据在线平台的全部内容),并提供CARSI认证、IP认证、单位邮箱认证等多种集团认证方式,具体操作步骤如下:
(1)CARSI 认证(仅适用于已接入CARSI的高校用户,认证后可实现校外访问)
【PC端CARSI认证】:登录中经数据,前往【会员中心 - 集团认证】
① 若您未完成集团绑定:在【集团认证】页面点击“去认证”,在弹窗中输入您的学校名称,点击“搜索”,然后选择“CARSI认证”并点击“确定”。

系统将跳转至CARSI官网,搜索并选择您所在的学校,使用您的学号/工号及密码登录即可完成CARSI认证。


② 若您已通过其它集团认证方式完成集团绑定:在【集团认证】页面的CARSI认证项点击“去认证”,系统将跳转至CARSI官网,搜索并选择您所在的学校,使用您的学号/工号及密码登录即可完成CARSI认证。

【移动端CARSI认证】:关注“中经数据”公众号,点击公众号底部菜单栏【我的数据-CARSI认证】进入CARSI官网,搜索并选择您所在的学校,使用您的学号/工号及密码登录即可完成CARSI认证。

(2)IP 认证(适用于高校及其他已备案IP地址段的集团用户)
在您机构授权的IP地址范围内(如校园网)登录中经数据官网,系统将自动完成认证。
(3)单位邮箱认证(适用于已备案单位邮箱尾缀的集团用户)
在【集团认证】页面点击“去认证”,在弹窗中输入您的集团的账号,点击“搜索”,然后选择“单位邮箱认证”,输入与您所在单位邮箱尾缀一致的邮箱地址并点击“确定”。系统将向该邮箱发送激活邮件,登录邮箱并点击邮件中的激活链接,即可完成集团认证。

(4) CEIdata认证
对于开通CEIdata认证的集团,个人会员需将账号信息提交给集团采购人员。采购人员完成身份审核后,我们将通过后台进行认证处理。
集团认证成功后,您可前往【会员中心-我的CEIdata-集团认证】页面查看集团认证有效期。

您可在【会员中心-我的CEIdata-集团认证】页面进行以下操作:
取消单一认证方式:取消某种认证方式(如IP认证),您将立即失去通过该方式获取的集团权益。
解除集团绑定:此操作将取消所有认证方式,同时立即失去集团订购的全部权益。

中经数据会员权益分为集团会员权益和个人会员权益,两者不可以共享使用,是相互独立、互不影响的两套权益体系。当您从集团权益切换至个人权益后,将暂时无法使用集团订购的星标和流量权益,仅能使用个人会员权益;反之亦然。此外,两种权益下的流量消耗也会分开统计,独立记录。
您可在【会员中心-我的CEIdata-我的权益】中查询会员权益,通过切换按钮即可查看集团会员或个人会员下的相应权益。
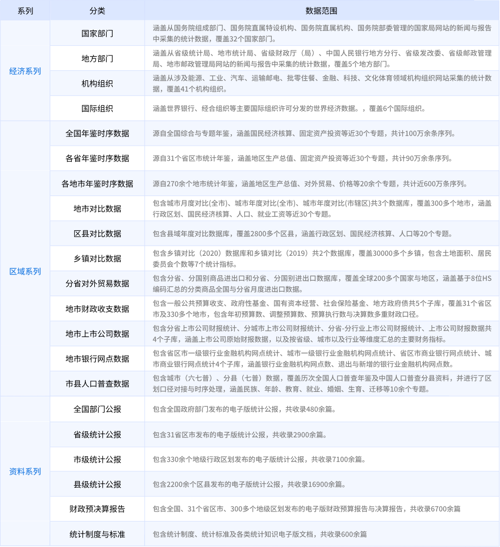
经济数据模块提供主要经济数据、产业·热点数据、国家部门数据、地方部门数据、机构数据、年鉴时序数据及国际组织数据,总序列量近1000万。
具体操作步骤如下:
① 搜索序列:在搜索框输入关键词并执行搜索,结果列表将显示符合条件的数据序列。
② 筛选序列:通过频度、区域、最新数据时间等维度对搜索结果进行筛选。
③ 添加序列:点击页面上方“添加序列”按钮,或右键点击“添加序列”,即可将序列添加至备选区。连续选择时,单击第一行序列,按住Shift,再单击最后一行序列;非连续选择时,依次单击序列即可。也可通过鼠标右键“全部选中”当前页序列或“取消选中”已选序列。
④ 提取数据:序列添加至备选区后默认选中,可通过单击或鼠标右键取消选中序列。点击备选区功能栏中的“提取数据”按钮(或在第(3)步通过鼠标右键“提取数据”),被选中序列的数据将被提取至数据展示区。
⑤ 调整时间:在时间框中调整数据的起止时间。
⑥ 评估数据:在省流量模式下,提取的数据以“*”号显示,不消耗流量,可借此判断数据空缺情况。
⑦ 展示数据:点击“展示数据”按钮,系统将展示具体数值并扣除相应流量。
⑧ 导出数据:将数据导出为Excel文件。

您可以在首页或【经济数据】模块的检索框进行数据检索。平台支持“指标+多地区”的联合检索,,以及使用以下符号来精确检索意图:
在首页执行检索后,页面会自动跳转至【经济数据】模块并展示检索结果。

例:如需查找北京、上海与“常住”和“人口”相关,但排除含“增速”的数据序列,可输入:“北京 上海 常住 人口 -增速”。

例,如需精确搜索“常住人口数”这一指标在北京和上海的数据,可以在检索框中输入“=常住人口数 北京 上海”。请注意,“=”后的指标名称及地区名称需与中经数据平台一致。

当您不清楚指标的具体名称时,可以通过“关键词 + 某一地区”的形式进行搜索。例如,输入“人口 全国”,即可在搜索结果页中查看“全国”地区口径下包含“人口”的指标。当您确认所需指标后,如“常住人口城市化率”,鼠标右键点击“检索指标”,即可查询到该指标的相关序列,检索结果与直接输入“=常住人口城市化率”相同。

在【经济数据】模块中,平台提供“按层级”查询功能,以树状结构组织和展示数据序列。该结构不仅能直观呈现数据的整体架构,还能清晰揭示指标之间的逻辑层次关系。

【筛选地区】功能提供丰富区域标签,覆盖国内省、市、县各级行政区划及世界各国(地区),便于快速批量查询特定地区数据。
(1)选择“区域”下拉框中的地区范围,【筛选地区】按钮将会出现。点击【筛选地区】按钮,进入地区筛选页面。

(2)在地区筛选页面,通过设置条件或勾选地区标签定位目标地区,点击【地区查询】按钮,查询结果将出现在备选区。

(3)在备选区中,双击所需地区可将其加入“终选区”,点击“确认”即可完成筛选并返回结果页。

【单位统一】功能可将不同单位的数据转换为统一标准,简化后期数据处理工作。
(1)该功能按钮位于备选区的功能栏。由于屏幕分辨率或窗口尺寸限制,部分设备可能无法直接显示该功能,可通过点击功能栏中的展开图标找到该功能。

(2)在弹出的“设置单位”对话框中选择目标单位并点击“确定”,系统将自动调整所有数据的数值。

中经数据导出的Excel数据文件提供两种样式:一是与页面所展示数据一致的默认样式;二是便于统计分析、以“地区-时间”为行、指标为列的面板样式。面板样式数据可一键导入Stata、Eviews、Python、R等主流分析软件,无需额外样式格式,为您的研究工作减负增效。以【经济数据】模块数据导出为例:
默认样式:

面板样式:

此外,导出的面板样式Excel文件内还附有“label”工作表,其中包含变量映射关系与多软件命令脚本。借助它,您可以在相应的软件中快速、准确地为变量名匹配中文名称及单位。
【AI分析】是一项智能分析工具,通过接入DeepSeek-R1 满血版,具备深度思考与多轮对话能力,有效提升了数据分析的智能化水平和工作效率。


为满足场景化数据分析需求,中经数据提供了Excel与WPS插件。星标会员可在安装插件后,直接于Excel或WPS中打开从平台导出的模板并提取数据,实现查询与分析的无缝衔接。
(1)安装中经数据插件:插件下载地址位于数据展示区“导出插件模板”按钮旁的“问号”图标内。点击图标查看地址,按指引完成安装。

(2)导出插件模版:在【经济数据】模块查询到所需数据序列并设置好时间范围后,点击“导出插件模板”按钮下载模板文件。

(3)登录插件:用已安装插件的Excel或WPS打开模板文件,顶部将出现【中经数据】加载项,点击【用户登录】,输入中经数据账号密码。

(4)提取数据:登录成功后,点击【提取】按钮,选择时间范围,即可将数据填充至当前工作表。

在【经济数据】模块中,您可根据研究需要在【我的序列】中创建个性化序列模板,方便快速调用。创建的模板可分享给团队成员,确保成员间的数据一致。请注意,【我的序列】模版分享的是序列结构,查看数据仍需消耗流量,且单个收藏夹最多可收藏5000条序列。
(1)收藏序列:将序列从“检索区”添加到“备选区”后,点击备选区功能栏的【收藏序列】按钮,即可将备选区序列以序列集形式保存至【我的序列】。

(2)打开序列:在【我的序列】中选中目标序列集,点击“打开序列集”即可加载序列。

(3)导出序列:在【我的序列】中选中序列集,点击“导出”图标,可导出带层次结构的序列集文件。

(4)导入序列:点击【我的序列】中的“导入”图标,选择本地序列集文件后确认即可完成导入。

序列模板导入文件来源汇总:
(1)从【我的序列】功能导出的文件

(2)从【导出数据】功能导出的文件
(3)从【插件模板】功能的导出文件
中经数据的【区域对比】、【人口数据】和【另类数据】模块均采用指标、区域和时间的多维查询模式(“上市公司财报数据库”操作方式特殊,将在下文单独说明)。以下我们以操作流程具有代表性的“县域年度对比数据库”为例进行介绍,其操作也适用于其他采用多维查询模式的数据库。
(1)“县域年度对比数据库”操作步骤:
在数据库页面左侧设置好指标、区域和时间后,点击“数据查询”,结果将显示在页面右侧。
查看数据:系统默认开启“省流量模式”,数据以*号显示,不消耗流量。点击“展示数据”按钮即可查看具体数值,此时将扣除相应流量。
导出数据:点击“导出”图标,可将数据下载为Excel文件。

【维度转换】功能:此功能可让您自定义导出数据的行列布局。默认布局为“指标”和“时间”在列、“地区”在行。您只需用鼠标拖动这三个维度,即可灵活调整它们的展示位置。

(2)“上市公司财报数据库”操作步骤:
① 在页面左侧选择需要查询的指标和企业。
② 点击“报告期选择”按钮设置时间范围。
③ 点击“提取数据”按钮,右侧将显示查询结果。
④ 确认数据后,点击“导出数据”下拉框,选择导出为Excel或CSV格式。

(3)AI海关问数操作步骤:
海关问数借助AI技术,将自然语言查询自动转化为结构化查询。您可使用自然语言,对基于8位HS编码汇总的分类商品数据进行高效查询和可视化展现。
左侧标签筛选:快速缩小范围。
顶部检索框:按标题、全文等检索。
结果排序:按时间、地区等排序。

【指标ID查询】是基于中经数据1500多万条时间序列的检索工具。星标会员可查看指标的最新更新时间,以及其在省、市、县乃至全球的数据覆盖情况。具体操作步骤如下:

【地区编码查询】是为行政规划、地理研究、城市发展以及城市群分析等多场景提供的辅助功能。星标会员可借此快速准确获取地区范围信息,便于高效对比不同地区的经济数据。具体操作步骤如下:

【行政区划平台】可查询2000年以来中国省、市、县各级行政区划的详细信息,包括基本信息、下辖区划、变更历史、统计公报及主要经济指标数据,全面呈现行政区划及其经济社会发展状况。具体操作步骤如下:

【CEIdata查询小工具】是一款客户端数据批量导出工具,专为满足用户大量数据高效导出需求设计。用户可在本地安装使用,无需依赖浏览器端功能。该工具突破浏览器端2000条数据展示限制,支持一次性导出更多数据,避免分批操作。它支持导出“时间序列数据”和“面板数据”等多种数据格式,导出的文件格式为Excel。使用【CEIdata查询小工具】时,请注意以下事项:
①使用该工具导出数据将消耗畅享通用流量,仅限订购畅享通用流量的集团会员使用。
②该工具仅限订购星标权益的集团会员使用。
③数据导出预估消耗流量需不小于500币值,否则无法使用本工具。
该工具的详细使用教程可在中经数据【知识&工具 - CEIdata查询小工具】页面查看。
